Fundamentos - page 88

088
proyecto y puesta en obra
instalación por adherencia
Selección de las baldosas
cerámicas
, en función de las
exigencias de uso del recubri-
miento y también según los
aspectos formales que demanda
el proyecto.
Soportes de colocación,
tanto
para cubrir las exigencias fun-
cionales como la preparación
para recibir por adherencia el
embaldosado.
Materiales de agarre y rejunta-
do
y las
técnicas de colocación
,
incluyendo las particularidades
de ejecución:
-
Control de las superficies de
colocación.
-
Operaciones de replanteo.
-
Preparación y aplicación de
los materiales.
-
Condiciones ambientales en
la preparación, aplicación
y endurecimiento de los
materiales.
Controles de ejecución.
Condiciones de aceptación
del
recubrimiento.
Mantenimiento y parámetros
del ciclo de vida
de los mate-
riales usados en el sistema de
recubrimientos y, en su caso, la
garantía
prevista.
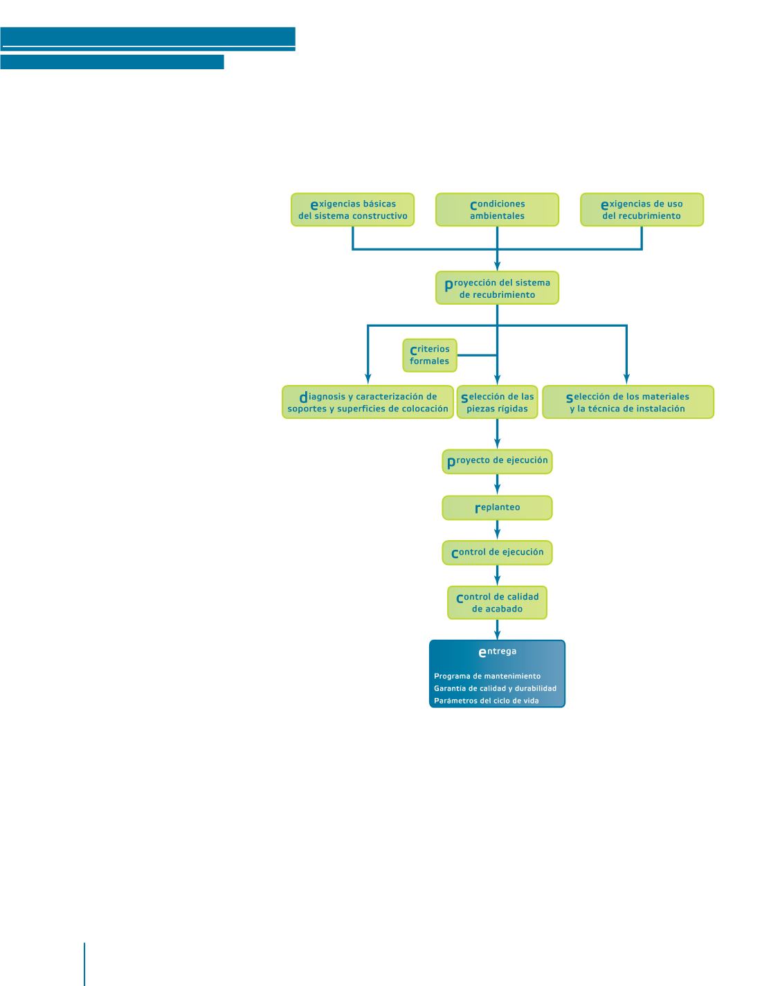
ESQUEMA 3.1.
Variables en la concepción técnica y en la ejecución de recubrimientos cerámicos.
1...,78,79,80,81,82,83,84,85,86,87 89,90,91,92,93,94,95,96,97,98,...156
Powered by FlippingBook